동향분석
Home > 뉴스브리핑센터 > 동향분석| COVID-19 infographics (The Lancet. February 2020) |
|
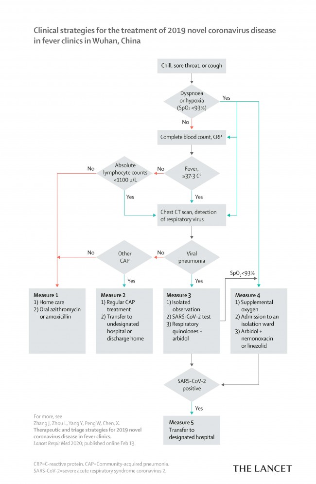
1. 치료를 위한 임상 전략 (Clinical strategies for treatment) 중국 우한 열병 클리닉의 2019년 신종 코로나 바이러스 질병 치료 플로우 차트 Flow chart for treatment of 2019 novel coronavirus disease in fever clinics in Wuhan, China. Jinnong Zhang, Luqian Zhou, Yuqiong Yang, Wei Peng, Wenjing Wang, Xuelin Chen. Therapeutic and triage strategies for 2019 novel coronavirus disease in fever clinics. The Lancet. Feb 13 2020. Published: Feb 13 2020. doi: https://doi.org/10.1016/S2213-2600(20)30071-0. https://www.thelancet.com/journals/lanres/article/PIIS2213-2600(20)30071-0/fulltext
2. 코로나 바이러스 타임라인 (Coronavirus timeline) COVID-19 첫 증상이 나타난 이후의 타임라인 A timeline of COVID-19 onset after first symptoms appear. Prof Chaolin Huang, MD, Yeming Wang, MD, Prof Xingwang Li, MD, Prof Lili Ren, PhD, Prof Jianping Zhao, MD, Yi Hu, MD, et al. Clinical features of patients infected with 2019 novel coronavirus in Wuhan, China. The Lancet. FEB 15 2020. 395(10223), 497-506. Published: Jan 24 2020. doi: https://doi.org/10.1016/S0140-6736(20)30183-5. https://www.thelancet.com/journals/lancet/article/PIIS0140-6736(20)30183-5/fulltext
3. 가족 군집에서 바이러스의 확산 (The spread of the virus in a family cluster) 우한 방문력이 있는 심천의 가족을 통해 감염이 확산되는 법. 2019 신종 코로나 바이러스의 사람 대 사람간 전파에 관한 가족성 폐렴 집단 : 가족 군집 연구. How the infection spread through a family visiting Wuhan from Shenzhen. A familial cluster of pneumonia associated with the 2019 novel coronavirus indicating person-to-person transmission: a study of a family cluster. Jasper Fuk-Woo Chan, MD, Shuofeng Yuan, PhD, Kin-Hang Kok, PhD, Kelvin Kai-Wang To, MD, Hin Chu, PhD, Jin Yang, MD et al. A familial cluster of pneumonia associated with the 2019 novel coronavirus indicating person-to-person transmission: a study of a family cluster. The Lancet. FEB 15 2020. 395(10223), 514-523. Published: Jan 24 2020. doi: https://doi.org/10.1016/S0140-6736(20)30154-9. https://www.thelancet.com/journals/lancet/article/PIIS0140-6736(20)30154-9/fulltext
|










