동향분석
Home > 뉴스브리핑센터 > 동향분석| NATURE에 실린 코로나19 (COVID-19) 아티클 소개 (~3/4) |
|
Editorial | 3 March 2020 코로나 바이러스 반응: 격리 조치를 찬성하는 다수의 의견 COVID-19가 새로운 국가로 확산되었음에도 불구하고, 바이러스를 억제 할 수 있다는 근거가 있다. Coronavirus response: a focus on containment is still apt Despite COVID-19’s spread to new countries, the evidence suggests it is yet possible to curb the virus. https://www.nature.com/articles/d41586-020-00623-2 Reviews | 3 March 2020 치과 치료에서의 2019-nCoV의 감염 경로 및 콘트롤 Transmission routes of 2019-nCoV and controls in dental practice https://www.nature.com/articles/s41368-020-0075-9
Illustration of transmission routes of 2019-nCoV in dental clinics and hospitals Correspondence | 3 March 2020 COVID-19 출판 전 논문을 위한 공개 동료평가 플랫폼 Open peer-review platform for COVID-19 preprints https://www.nature.com/articles/d41586-020-00613-4 Reviews | 2 March 2020 중증 급성 호흡기 증후군 관련 코로나바이러스: 2019-nCoV의 분류 및 SARS-CoV-2의 명명 The species Severe acute respiratory syndrome-related coronavirus: classifying 2019-nCoV and naming it SARS-CoV-2 https://www.nature.com/articles/s41564-020-0695-z Box 1: Virus discovery and naming: from disease-based to phenotype-free
According to the current international classification of diseases49, MERS and SARS are classified as 1D64 and 1D65, respectively. Fig. 1: Taxonomy of selected coronaviruses.
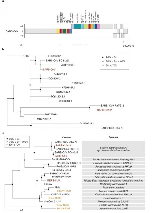
Shown is the full taxonomy of selected coronaviruses in comparison with the taxonomy of humans (the founders of virology and other eminent scientists represent individual human beings for the sake of this comparison), which is given only for categories (ranks) that are shared with the virus taxonomy. Note that these two taxonomies were independently developed using completely different criteria. Although no equivalence is implied, the species of coronaviruses is interpreted sensu stricto as accepted for the species of humans. Fig. 2: Phylogeny of coronaviruses.
a, Concatenated multiple sequence alignments (MSAs) of the protein domain combination44 used for phylogenetic and DEmARC analyses of the family Coronaviridae. Shown are the locations of the replicative domains conserved in the ordert Nidovirales in relation to several other ORF1a/b-encoded domains and other major ORFs in the SARS-CoV genome. 5d, 5 domains: nsp5A-3CLpro, two beta-barrel domains of the 3C-like protease; nsp12-NiRAN, nidovirus RdRp-associated nucleotidyltransferase; nsp12-RdRp, RNA-dependent RNA polymerase; nsp13-HEL1 core, superfamily 1 helicase with upstream Zn-binding domain (nsp13-ZBD); nt, nucleotide. b, The maximum-likelihood tree of SARS-CoV was reconstructed by IQ‑TREE v.1.6.1 (ref. 45) using 83 sequences with the best fitting evolutionary model. Subsequently, the tree was purged from the most similar sequences and midpoint-rooted. Branch support was estimated using the Shimodaira–Hasegawa (SH)-like approximate likelihood ratio test with 1,000 replicates. GenBank IDs for all viruses except four are shown; SARS-CoV, AY274119.3; SARS-CoV-2, MN908947.3; SARSr-CoV_BtKY72, KY352407.1; SARS-CoV_PC4-227, AY613950.1. c, Shown is an IQ‑TREE maximum-likelihood tree of single virus representatives of thirteen species and five representatives of the species Severe acute respiratory syndrome-related coronavirus of the genus Betacoronavirus. The tree is rooted with HCoV-NL63 and HCoV-229E, representing two species of the genus Alphacoronavirus. Purple text highlights zoonotic viruses with varying pathogenicity in humans; orange text highlights common respiratory viruses that circulate in humans. Asterisks indicate two coronavirus species whose demarcations and names are pending approval from the ICTV and, thus, these names are not italicized. Box 4: Classifying SARS-CoV-2
a, Diagonal matrix of PPDs of 2,505 viruses clustered according to 49 coronavirus species, 39 established and 10 pending or tentative, and ordered from the most to least populous species, from left to right; green and white, PPDs smaller and larger than the inter-species threshold, respectively. Areas of the green squares along the diagonal are proportional to the virus sampling of the respective species, and virus prototypes of the five most sampled species are specified to the left; asterisks indicate species that include viruses whose intra-species PPDs crossed the inter-species threshold (threshold ‘violators’). b, Maximal intra-species PPDs (x axis, linear scale) plotted against virus sampling (y axis, log scale) for 49 species (green dots) of the Coronaviridae. Indicated are the acronyms of virus prototypes of the seven most sampled species. Green and blue plot sections represent intra-species and intra-subgenera PPD ranges. The vertical black line indicates the inter-species threshold. c, Shown are the PDs of non-identical residues (y axis) for four viruses representing three major phylogenetic lineages (clades) of the species Severe acute respiratorysyndrome-related coronavirus (panel b) and all pairs of the 256 viruses of this species (‘all pairs’). The PD values were derived from pairwise distances in the MSA that were calculated using an identity matrix. Panels a and b were adopted from the DEmARC v.1.4 output. News | 2 March 2020 코로나바이러스로 인해 세계에서 가장 큰 규모의 물리학회 취소 덴버에서 열리는 미국물리학회에 참석 예정이었던 물리학자들은 의견을 공유하기 위해 가상 플랫폼을 사용한다. Coronavirus fears cancel world’s biggest physics meeting Physicists who were set to attend the American Physical Society’s Denver conference are using virtual platforms to share their talks. https://www.nature.com/articles/d41586-020-00609-0 News | 28 February 2020 Backchat: 코로나 바이러스의 범위는? Nick Howe는 패널 Ewen Callaway, Nisha Gaind, David Cyranoski과 코로나바이러스 발생 보고에 대해 논의함. Backchat: Covering coronavirus Nick Howe hosts our roundtable discussion, with guests Ewen Callaway, Nisha Gaind, and David Cyranoski. https://www.nature.com/articles/d41586-020-00598-0 News | 27 February 2020 코로나바이러스, 빠른 방향으로 약물 용도 변경 SARS와 MERS에서 얻은 기존 항바이러스제와 지식은 현재 코로나바이러스 감염에 대응할 수 있는 가장 빠른 수단이다. Coronavirus puts drug repurposing on the fast track Existing antivirals and knowledge gained from the SARS and MERS outbreaks gain traction as the fastest route to fight the current coronavirus epidemic. https://www.nature.com/articles/d41587-020-00003-1 TABLE 1: SELECTED REPURPOSED DRUGS IN CLINICAL DEVELOPMENT TO TREAT COVID-19
Last search run on 15 February using https://clinicaltrials.gov and http://www.chictr.org.cn. Excludes traditional Chinese medicines and blood-derived products, such as serum from recovered patients and stem cells. All trials are being conducted in China. News and Views | 27 February 2020 인류 건강을 위협하는 신종 사람 코로나바이러스의 출현 2019년 12월 말, 중국 우한에서 병인이 알려지지 않은 '비특이성 폐렴' 환자의 집단이 보고되었다. 현재는 'COVID-19'라고 불리는 'SARS-CoV-2'가 신종 사람 코로나바이러스가 질병의 원인으로 밝혀졌다. Emergence of a novel human coronavirus threatening human health In late December 2019, a cluster of patients with ‘atypical pneumonia’ of unknown etiology was reported in Wuhan, China. A novel human coronavirus, now provisionally called ‘SARS-CoV-2’, was identified as the cause of this disease, now named ‘COVID-19’. https://www.nature.com/articles/s41591-020-0796-5 News | 26 February 2020 코로나바이러스 감염 원인 동물에 대한 미스터리 천산갑이 현재 의심되는 감염원의 동물이지만, 유전자 분석을 통해 아직 결정적인 근거를 찾지 못했다. Mystery deepens over animal source of coronavirus Pangolins are a prime suspect, but a slew of genetic analyses has yet to find conclusive proof. https://www.nature.com/articles/d41586-020-00548-w News | 26 February 2020 팟캐스트: ‘걱정으로 가득하다’ 한국에 있는 과학자의 견해 울산국립과학기술연구소의 연구원인 화학자 Bartosz Grzybowski는 한국의 코로나바이러스 발생 상황에 대해 이야기하다. Podcast Extra: ‘There is lots of anxiety’: a scientist’s view from South Korea Nick Howe speaks to chemist Bartosz Grzybowski about his experience with the coronavirus outbreak in South Korea. https://www.nature.com/articles/d41586-020-00565-9 News | 25 February 2020 p-단어를 사용할 때인가? 코로나바이러스, 새로운 위험 단계에 진입 과학자들은 COVID-19이 전 세계적으로 급증함에 따라 곧 팬데믹이 될 것을 우려하고 있다. Time to use the p-word? Coronavirus enters dangerous new phase As outbreaks surge worldwide, scientists fear that COVID-19 might soon become pandemic. https://www.nature.com/articles/d41586-020-00551-1 Correspondence | 25 February 2020 코로나바이러스: 단기 경제적 손실 제한 Coronavirus: limit short-term economic damage https://www.nature.com/articles/d41586-020-00522-6 Correspondence | 25 February 2020 비상사태 관리를 위한 스마트 도시 Smart cities for emergency management https://www.nature.com/articles/d41586-020-00523-5 Research | 24 February 2020 중국 우한 2019 코로나바이러스 감염 사례 수에 대한 단계별 예측 Phase-adjusted estimation of the number of Coronavirus Disease 2019 cases in Wuhan, China https://www.nature.com/articles/s41421-020-0148-0 Fig. 1: Estimation of the number of COVID-19 cases in Wuhan, China (December 2019–February 2020, R0 = 1.9, 2.6, and 3.1).
In all, 11,044, 70,258, and 227,989 represent the estimated number of COVID-19 cases by the end of February 2020 in Wuhan, China, with R0 = 1.9, 2.6, and 3.1, respectively. Fig. 2: Phase-adjusted estimation of the number of COVID-19 cases in Wuhan, China (1 December 2019–30 April 2020, E = 20I).
In all, 55,869 represents the estimated peak number of COVID-19 cases on 19 February 2020 in Wuhan, China with R0 = 0.5; 58,077 represents the estimated peak number of COVID-19 cases on 23 February 2020 in Wuhan, China with R0 = 0.9; E: number of exposed cases; I: number of infectious cases; E was assumed to be 20 times of I at baseline. Fig. 3: Phase-adjusted estimation of the number of COVID-19 cases in Wuhan, China (1 December 2019–30 April 2020, E = 30I).
In all, 81,393 represents the estimated peak number of COVID-19 cases on 19 February 2020 in Wuhan, China with R0 = 0.5; 84,520 represents the estimated peak number of COVID-19 cases on 23 February 2020 in Wuhan, China with R0 = 0.9; E: number of exposed cases; I: number of infectious cases; E was assumed to be 30 times of I at baseline. Table 1 Estimating the number of deaths of COVID-19 cases in Wuhan, China (Rt = 0.9 or 0.5).
The estimated percent of deaths is about 4–10%. Advertorial | 24 February 2020 SARS-CoV-2 백신 사업의 놀라운 성과 중국 우한에서 SARS-CoV-2 감염이 발병함에 따라, 중국을 너머 전 세계의 연구자들은 백신 개발에 난항을 겪고 있으며 생명과학업체들은 도움을 주기 위해 지원하고 있는 상황이다. A surprising player in the race for a SARS-CoV-2 vaccine As infections from SARS-CoV-2 radiate from Wuhan, China across the globe, researchers are scrambling to develop a vaccine, and life sciences companies are stepping in to help. https://www.nature.com/articles/d42473-020-00032-z News | 21 February 2020 ‘아무도 외부로 나가는 것을 허락하지 않는다’: 코로나바이러스 발생에 대한 기사 실험실 폐쇄부터 장비 부족에 이르기까지, 전 세계의 연구원들은 Nature 저널을 통해 전염병의 영향에 대해 알리고 있다. ‘No one is allowed to go out’: your stories from the coronavirus outbreak From laboratory closures to equipment shortages, researchers worldwide tell Nature how they have been affected by the epidemic. https://www.nature.com/articles/d41586-020-00478-7 News | 21 February 2020 중국은 코로나바이러스로 인해, 야생동물 거래를 영구적으로 중단하기로 했다. 야생동물 시장은 2019 코로나바이러스의 발생과 2002 SARS 발생의 원인으로 의심받고 있다. China set to clamp down permanently on wildlife trade in wake of coronavirus Wild-animal markets are the suspected origin of the current outbreak and the 2002 SARS outbreak. https://www.nature.com/articles/d41586-020-00499-2 News | 19 February 2020 코로나바이러스 및 신뢰도 높은 전문적 진단 유럽, 홍콩 등 국제 공동연구팀은 빠른 시간 내에 바이러스 테스트를 실시했다. Coronavirus and the race to distribute reliable diagnostics International teams worked at speed to make tests for the virus available in record time. https://www.nature.com/articles/d41587-020-00002-2
Coronaviruses are so called because the projections that encircle the capsid resemble a monarch’s crown when viewed under a microscope. TABLE 1 | SELECTED DIAGNOSTIC TESTS FOR SARS-COV-2
News | 19 February 2020 연구자들이 COVID-19 확산에 대응하는 4가지 방법 연구자들은 SARS-CoV-2 전염병에 어떻게 빨리 대응했을까? Nature Medicine은 몇몇 주요 전문가들에게 물었다. Four ways researchers are responding to the COVID-19 outbreak How did researchers react so quickly to the SARS-CoV-2 epidemic? Nature Medicine has asked some key experts. 1. How was a diagnostic test released so quickly? 2. How similar is SARS-CoV-2 to SARS CoV, and how many isolates do we have? 3. How can existing therapeutics be used against SARS-CoV-2? 4. How can we develop a vaccine within 3 months? https://www.nature.com/articles/d41591-020-00002-4 Correspondence | 18 February 2020 2019 신종 코로나바이러스 병명에 대해 ‘China coronavirus’ 또는 ‘Wuhan coronavirus’라고 사용하지 말라 Avoid stigmatizing names for 2019 novel coronavirus https://www.nature.com/articles/d41586-020-00458-x News | 18 February 2020 코로나바이러스는 언제가 절정일까? When will the coronavirus outbreak peak? 수억 명의 사람들이 감염된 이후 예측은 매우 다양하여 정확한 판단을 하기 어려운 상황이다. Officials want to know but predictions vary wildly, from now to after hundreds of millions of people are infected. https://www.nature.com/articles/d41586-020-00361-5 Correspondence | 18 February 2020 코로나 바이러스: 전염병 예방을 위한 글로벌 해결책 Coronavirus: global solutions to prevent a pandemic https://www.nature.com/articles/d41586-020-00457-y Editorial | 18 February 2020 바이러스에 대항하는 바이러스: 2019-nCov (SARS-CoV-2) 및 기타 RNA 바이러스에 대한 잠재적 치료 Virus against virus: a potential treatment for 2019-nCov (SARS-CoV-2) and other RNA viruses https://www.nature.com/articles/s41422-020-0290-0 Fig. 1: Analysis of genomic variations between 2019-nCov(SARS-CoV-2) viruses from infected patients in different countries and a flexible CRISPR/Cas13d strategy for treating 2019-nCov(SARS-CoV-2) virus infection and countering its evolution.
a, b Sequence analysis of 2019-nCov(SARS-CoV-2) virus RNA genome with available complete sequences from 19 infected patients in China, USA and Australia. Lineage tree (a) and peptide sequence alignment (b) for a portion of the polypeptide ORF8 of 2019-nCov (SARS-CoV-2), showing sequence variation between the 2019-nCov (SARS-CoV-2) viruses from different patients. The sequences were extracted from GenBank then aligned with MUSCLE algorithm and visualized with Jalview. Red arrows in (b) indicate regions with variants. Geographical locations and GenBank IDs of the 19 patients are shown. c A model for Cas13d cleavage of 2019-nCov (SARS-CoV-2) RNA genome. d Number of guide RNAs that can be designed to cleave each peptide-encoding region of 2019-nCov (SARS-CoV-2) RNA genome without affecting the human genome. All possbile guide RNAs (gRNAs) containing 22 nt spacer sequences were generated for peptide-encoding regions of 2019-nCov (SARS-CoV-2) RNA genome then mapped to human genome with Bowtie. Guide RNAs with no alignment to human genome allowing up to 2 mismatches were considered to be specific to the 2019-nCov (SARS-CoV-2) RNA genome without human genome recognition. e Schematic for AAV design carrying Cas13d effector and a three-gRNA array for treatment of patients with 2019-nCov (SARS-CoV-2) infection. ITR inverted terminal repeats. Comments and Opinion | 18 February 2020 SARS-CoV-2 바이러스의 지속적인 확산에 돌연변이에 대한 잘못된 정보가 만연하고 있다. We shouldn’t worry when a virus mutates during disease outbreaks https://www.nature.com/articles/s41564-020-0690-4 NEWS | 15 February 2020 코로나바이러스 치료를 위해 80건 이상의 임상 시험을 테스트 중이다. More than 80 clinical trials launch to test coronavirus treatments HIV 약물, 줄기세포 및 중의학의 가치를 증명 할 수 있는 기회를 만들기 위해 WHO는 많은 노력을 시도하고 있다. As HIV drugs, stem cells and traditional Chinese medicines vie for a chance to prove their worth, the World Health Organization attempts to bring order to the search. https://www.nature.com/articles/d41586-020-00444-3 About 15 trials listed in China’s registry expect to enroll a total of more than 2,000 people in studies on a variety of traditional Chinese medicines. One of the largest among them assesses 쌍황련 shuanghuanglian, a Chinese herbal medicine that contains extracts from the dried fruit 연교 lianqiao (Forsythiae fructus), which is purported to have been used for treating infections for more than 2,000 years. The trial has 400 participants, including a control group given standard care but not a placebo therapy. The WHO is working with Chinese scientists to standardize the design of all the studies, including those on traditional medicines. The efforts stem from a controversial move last year, in which the organization recognized traditional Chinese medicine in its compendium of diseases. Critics argued that the WHO's recognition amounted to endorsement, but Swaminathan disagrees. She says that the WHO’s move helps the organization to codify medical terminology so that herbal remedies can be evaluated with the same rigour expected of pharmaceutical testing. “We want a scientific approach to testing traditional medicine,” she says. |


















