동향분석
Home > 뉴스브리핑센터 > 동향분석| NATURE에 실린 코로나19 (COVID-19) 아티클 소개 (~4/16) |
|
Research | 16 April 2020 CRISPR–Cas12-기반 SARS-CoV-2 탐지 CRISPR–Cas12-based detection of SARS-CoV-2 https://www.nature.com/articles/s41587-020-0513-4 Fig. 1: A CRISPR–Cas12-based assay for detection of SARS-CoV-2.
a, Genome map showing primers, probes and gRNAs. Visualization of primers and probes on the SARS-CoV-2 genome. RT–LAMP primers are indicated by black rectangles, the binding position of the F1c and B1c half of the forward inner primer (FIP) (gray) is represented by a striped rectangle with dashed borders. b, gRNA specificity. Cas12 gRNAs are programmed to specifically target SARS-CoV-2 or broadly detect related coronavirus strains. The N gene gRNA used in the assay (left) was specific for SARS-CoV-2, whereas the E gene gRNA was able to detect three SARS-like coronavirus strains (right). A separate N gene gRNA designed to target SARS-CoV and a bat coronavirus failed to detect SARS-CoV-2 (middle). c, The minimum equipment needed to run the protocol. With appropriate biosafety level 2 requirements, the minimum equipment required to run the protocol following RNA extraction includes Eppendorf tubes with reagents, heat blocks or water bath (37 °C and 62 °C), nuclease-free water, pipettes and tips and lateral flow strips. d, Schematic of SARS-CoV-2 DETECTR workflow. Conventional RNA extraction can be used as an input to DETECTR (LAMP preamplification and Cas12-based detection for E gene, N gene and RNase P), which is visualized by a fluorescent reader or lateral flow strip. e, Lateral flow strip assay readout. A positive result requires detection of at least one of the two SARS-CoV-2 viral gene targets (N gene or E gene, as indicated in the interpretation matrix). QC, quality control. Fig. 2: Detection of SARS-CoV-2 in contrived and clinical nasopharyngeal or oropharyngeal swab samples.
a, Schematic of DETECTR coupled with lateral flow readout. The intact FAM-biotinylated reporter molecule flows to the control capture line. Upon recognition of the matching target, the Cas–gRNA complex cleaves the reporter molecule, which flows to the target capture line. b,c, Comparison of fluorescence to lateral flow. Fluorescence signal of LbCas12a detection assay on RT–LAMP amplicon for SARS-CoV-2 N gene saturates within 10 min (b). RT–LAMP amplicon generated from 2 µl of 5 fM or 0 fM SARS-CoV-2 N gene IVT RNA by amplifying at 62 °C for 20 min. LbCas12a on the same RT–LAMP amplicon produces visible signal through lateral flow assay within 5 min (c). d, LoD for CDC qPCR and DETECTR assays. Ct values using the CDC qPCR assay (n = 3) and fluorescence values using SARS-CoV-2 DETECTR assay (n = 6) using SARS-CoV-2 N2 gene IVT RNA. Representative lateral flow results for the assay shown for 0 copies per µl and 10 copies per µl. e, Patient sample DETECTR data from lateral flow readout. Clinical samples from six patients with COVID-19 infection (n = 11, 5 replicates) and 12 patients infected with influenza or one of the four seasonal coronaviruses (HCoV-229E, HCoV-HKU1, HCoV-NL63, HCoV-OC43) (n = 12) were analyzed using SARS-CoV-2 DETECTR assay. Signal intensities from lateral flow strips were quantified using ImageJ and normalized to the highest value within the N gene, E gene or RNase P set, with a positive threshold set at 5 × s.d. above background. The final determination for SARS-CoV-2 test results was based on the interpretation matrix in Fig. 1e, with results indicated above the heat map. f, Lateral flow strips showing SARS-CoV-2 DETECTR assay results. Two replicate assays were performed using 2 µl of extracted RNA for each reaction (titer 12 copies per µl). Positive controls used IVT RNA for SARS-CoV-2 targets and total human RNA for RNase P. LbCas12a detection assays were run on lateral flow strips (TwistDx) and imaged after 3 min. g, Performance characteristics of fluorescent SARS-CoV-2 DETECTR assay. A total of 83 clinical samples (41 COVID-19 positive and 42 negative) were evaluated using the fluorescent version of the SARS-CoV-2 DETECTR assay (Supplementary Fig. 7a,c,d). One sample (COVID19-3) was omitted due to failing assay quality control. Positive and negative calls are based on criteria described in Fig. 1e. fM, femtomolar; NTC, no-template control; FLUA, influenza A virus; FLUB, influenza B virus; HCoV, human coronavirus; PPA, positive predictive agreement; NPA, negative predictive agreement. Table 1 Comparison of the DETECTR (RT–LAMP/Cas12) assay with the CDC qRT–PCR assay for detection of SARS-CoV-2
aE gene primers target the same amplicon region as in the WHO protocol; N gene primers target the same N2 amplicon region as in the CDC protocol. UDG, uracil-DNA glycosylase. bLimit of detection confirmation CDC 2019-nCoV Real-Time RT-PCR Diagnostic Panel with QIAGEN QIAmp DSP Viral RNA Mini Kit6. cLimit of detection confirmation of the CDC 2019-nCoV Real-Time RT-PCR Diagnostic Panel with QIAGEN EZ1 DSP6. Comments and Opinion | 15 April 2020 COVID-19 대유행 기간 동안 암 치료 제공 Provision of cancer care during the COVID-19 pandemic https://www.nature.com/articles/s41571-020-0370-6 Research | 15 April 2020 COVID-19 바이러스 유출 및 전염성의 시간 역학 Temporal dynamics in viral shedding and transmissibility of COVID-19 https://www.nature.com/articles/s41591-020-0869-5 Fig. 1: Transmission of infectious diseases.
a, Schematic of the relation between different time periods in the transmission of infectious disease. b, Human-to-human transmission pairs of SAR-CoV-2 virus (N = 77). We assumed a maximum exposure window of 21 days prior to symptom onset of the secondary cases. Detailed information on the transmission pairs and the source of information is summarized in Supplementary Tables 2 and 3. c, Estimated serial interval distribution (top), inferred infectiousness profile (middle) and assumed incubation period (bottom) of COVID-19. Fig. 2: Temporal patterns of viral shedding.
Viral load (threshold cycle (Ct) values) detected by RT–PCR (PCR with reverse transcription) in throat swabs from patients infected with SARS-CoV-2 (N = 94), overall and stratified by disease severity, sex, age group and link to Hubei province. The detection limit was Ct = 40, which was used to indicate negative samples. The thick lines show the trend in viral load, using smoothing splines. We added some noise to the data points to avoid overlaps. Comments and Opinion | 15 April 2020 COVID-19: 만성 염증성 질환을 표적으로 하는 사이토카인의 위험? COVID-19: risk for cytokine targeting in chronic inflammatory diseases? https://www.nature.com/articles/s41577-020-0312-7 Fig. 1: Cytokines in IMIDs and in COVID-19.
a | A ‘cytokine tree’ of immune-mediated inflammatory diseases (IMIDs) showing their individual responsiveness to cytokine inhibitor therapy. The risk for viral, bacterial and fungal infections and effects on blood immune cells of the respective cytokine inhibition strategies are indicated below (red equals risk and green equals no risk). b | Cytokine pathogenesis of coronavirus disease 2019 (COVID-19). AC, alveolar cell; ACE2, angiotensin-converting enzyme 2; AD, atopic dermatitis; CD, Crohn’s disease; JAK, Janus kinase; NK, natural killer; PMN, polymorphonuclear granulocyte; PsO, psoriasis; RA, rheumatoid arthritis; SARS-CoV-2, severe acute respiratory syndrome coronavirus 2; SpA, spondyloarthritis; TEFF cell, T effector cell; Treg cell, regulatory T cell; UC, ulcerative colitis. News | 15 April 2020 후각 손실이 코로나바이러스의 주요 증상 Coronavirus symptoms, research chief quits and Nature’s plan to join Plan S https://www.nature.com/articles/d41586-020-01023-2
Research | 14 April 2020 사후 핵심 조직 검사를 통한 2019 신종 코로나바이러스 질병의 병리학적 연구 Pathological study of the 2019 novel coronavirus disease (COVID-19) through postmortem core biopsies https://www.nature.com/articles/s41379-020-0536-x Table 1 Clinical and laboratory findings in four fatal cases of COVID-19.
hs-cTnI hypertensive cardiac troponin, LDH lactate dehydrogenase, CK-MB creatine kinase-MB, AST aspartate aminotransferase, ALT alanine aminotransferase, ALP alkaline phosphatase, GGT gamma-glutamyl transpeptidase. Fig. 1: Timeline charts of CBC including WBC, neutrophil, and lymphocyte counts for four cases.
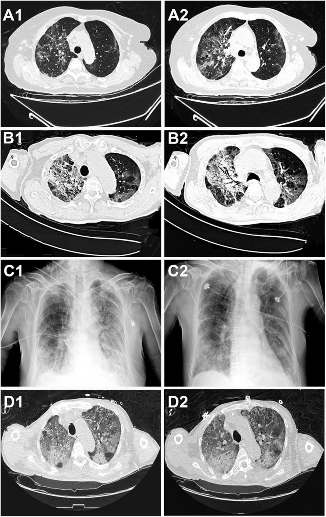
The solid flat-line demarcates the lower normal limit of lymphocyte count (1.1 × 109/L). In Case 1 (a) the elevated lymphocyte count is consistent with her history of chronic lymphocytic leukemia (CLL). Marked lymphocytopenia is seen in Cases 2, 3, and 4 (b, c, d). Fig. 2: Radiographic images of chest CT scan and X-ray from the four patients. For each patient, the left and right images represent an earlier and latter time-point, respectively.
Chest CT from Case 1 showed multiple patchy GGO in the bilateral upper lobes of the lungs and appeared more prominent in the right upper lobe (RUL) (A1). Repeat CT showed similar changes as A1 but with thickened fascicles of vasculatures and bronchi (A2). In Case 2, patchy GGO, consolidation, and air bronchogram can be seen in RUL; scattered GGO can be identified in the left upper lobe (LUL) (B1). Repeat CT showed additional consolidation in LUL (B2). In Case 3, X-ray showed patchy high-density shadows in both lungs, which were more prominent in the lower lobes (C1) and worsened during the couple of days before death (C2). In Case 4, diffuse GGO is seen in both lungs as well as consolidation in the posterior segment (D1), and additional air bronchogram can be detected in the later radiography (D2). Fig. 3: Histologic changes in the lungs.
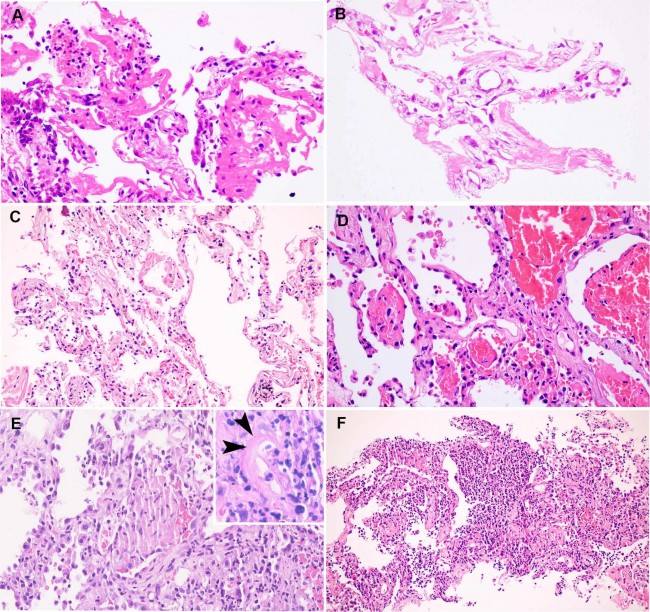
a Case 1: thick hyaline membrane mixed with desquamative pneumocytes and mononuclear inflammatory cells. b Case 2: more delicate hyaline membranes without evident inflammatory infiltration. c Case 3: focal hyaline membrane, type II pneumocyte hyperplasia, and mild interstitial thickening. d Case 4: alveolar spaces were filled with red blood cell exudation, and small fibrin plugs seen in adjacent alveoli. e Organization with intra-alveolar fibroblasts mixed with fibrin and inflammatory cellular infiltration. Diffuse type II pneumocyte hyperplasia in the background (inset: fibrinoid vascular necrosis, arrow heads). f Changes of bronchopneumonia with prominent neutrophilic infiltration filling up alveolar spaces. Fig. 4: Pathological findings in liver from all four cases.
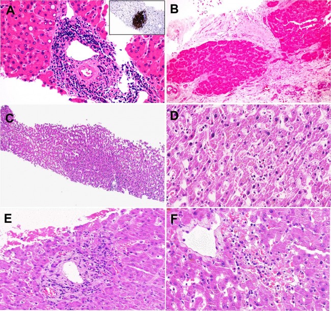
a Dense portal infiltration by atypical small lymphocytes (insert: CD20 immunostaining), and focal glycogenated nuclei in hepatocyte in Case 1. b Cirrhotic nodules with thick fibrosis in Case 2. c Mild sinusoidal dilatation with increased lymphocytic infiltration. d Higher power view showing sinusoidal lymphocytes. e Focal hepatic necrosis in periportal zone. f Focal centrilobular hepatic necrosis in Case 4. Table 2 Summary of histological findings of COVID-19.
DAD diffuse alveolar damage. Comments and Opinion | 14 April 2020 COVID-19를 제어하기 위한 안과의 올바른 조치: 이탈리아 3차 안과 의료 의뢰 센터의 경험 Taking the right measures to control COVID-19 in ophthalmology: the experience of a tertiary eye care referral center in Italy https://www.nature.com/articles/s41433-020-0880-6 Correspondence | 14 April 2020 COVID-19 대처: 가상 의료를 표준 실무로 확장 Coping with COVID-19: scaling up virtual care to standard practice https://www.nature.com/articles/s41591-020-0845-0 Fig. 1: Roadmap to scaling up video consultation.
VC, video consultation; PR, public relations; DBC, decibels relative to the carrier; SOP, standard operating procedure; MDM, mobile device management; MyChart, patient portal of the EHR in use. Research Highlights | 14 April 2020 하이드록시클로로퀸: 경증에서 작은 효과 Hydroxychloroquine: small effects in mild disease https://www.nature.com/articles/s41577-020-0315-4 Research Highlights | 13 April 2020 MERS-CoV 감염 붉은털원숭이 모델에서 렘드시비르의 효능 Efficacy of remdesivir in a rhesus macaque model of MERS-CoV infection https://www.nature.com/articles/s41684-020-0537-x Reviews | 10 April 2020 covid-19 전염병의 주산기 양상: 주산기-태아 전문가들을 위한 실용적인 리소스 Perinatal aspects on the covid-19 pandemic: a practical resource for perinatal–neonatal specialists https://www.nature.com/articles/s41372-020-0665-6 Fig. 1: Infographic showing maternal clinical features, possible modes of spread to the neonate and neonatal management of suspected or confirmed COVID-19.
There is a wide range of illness among mothers from asymptomatic to pneumonia to severe acute respiratory distress syndrome (ARDS). Term neonates born to COVID-19 mothers are usually asymptomatic. PPE personal protective equipment, CPAP continuous positive airway pressure, HFNC high flow nasal cannula, PAPR powered air purifying respirator. Fig. 2: Current recommended management of suspected pregnant woman with influenza-like illness with suspected novel 2019 coronavirus infection (COVID-19).
If maternal tests are positive, mothers should wear a mask for source containment. Minimum number of providers should be in the delivery/operating room to reduce exposure risk. Additional providers can be on standby outside the room to reduce personal protective equipment (PPE) burnout. Neonatal providers performing infant stabilization should attend delivery with PPE to provide airborne precautions and infant is immediately isolated from the mother after delivery and cared in a separate room pending testing. Recommended testing is nasopharyngeal and throat swabs at 24 h after birth and repeated 48 h after birth. If these tests are negative and baby is asymptomatic, he/she can be discharged to be cared for by a noninfected, asymptomatic caretaker pending negative repeat tests and resolution of symptoms in the mother. If infant is positive but asymptomatic, baby can be discharged but may need to be quarantined at home. If possible, uninfected individuals >60 years of age or with comorbid conditions should not care for these infants. If symptomatic, baby needs NICU care. These guidelines are subject to change with emerging evidence. Comments and Opinion | 9 April 2020 COVID-19 백신 개발 환경 The COVID-19 vaccine development landscape https://www.nature.com/articles/d41573-020-00073-5
Fig. 1 | Pipeline of COVID-19 vaccine candidates by technology platform. Exploratory projects (split into confirmed and unconfirmed) are in the early planning stage with no in-vivo testing, and preclinical projects are at the stage of in-vivo testing and/or manufacturing clinical trials material. TABLE 1 | CLINICAL-PHASE VACCINE CANDIDATES FOR COVID-19
Fig. 2 | Profile of COVID-19 vaccine developers by type and geographic location. For partnerships, the location is that of the lead developer. *Excluding China. Comments and Opinion | 9 April 2020 COVID-19 신장 관련 및 체외 치료에 대한 이론적 근거 Kidney involvement in COVID-19 and rationale for extracorporeal therapies https://www.nature.com/articles/s41581-020-0284-7 Table 1 Potential mechanisms of kidney damage and treatment strategies in COVID-19
AKI, acute kidney injury; CKRT, continuous kidney replacement therapy; ECMO, extracorporeal membrane oxygenation; HCO, high cut-off; LVAD, left ventricular assist device; MCO, medium cut-off. aThe pathways and mechanisms are interconnected and treatment strategies will influence different aspects simultaneously. Comments and Opinion | 9 April 2020 COVID-19: 면역병리학과 그것이 치료에 미치는 영향 COVID-19: immunopathology and its implications for therapy https://www.nature.com/articles/s41577-020-0308-3 News | 9 April 2020 코로나바이러스 전염병을 이해하는 데 일일 사망자 수가 비정상적으로 중요한 이유 Why daily death tolls have become unusually important in understanding the coronavirus pandemic https://www.nature.com/articles/d41586-020-01008-1
News | 9 April 2020 어떻게 코로나바이러스를 죽일까? 불확실성은 의사들의 치료 선택 능력을 방해한다. 의사들은 면역 반응을 약화시키는 약물을 찾고 있지만 코로나바이러스에 대한 신체의 싸움도 약화시킨다. How does COVID-19 kill? Uncertainty is hampering doctors’ ability to choose treatments Doctors are reaching for drugs that dampen the immune response — but these also undermine the body’s own fight against the coronavirus. https://www.nature.com/articles/d41586-020-01056-7 Research Highlights | 9 April 2020 COVID-19중증에 사용하는 로피나비르-리토나비르 Lopinavir–ritonavir in severe COVID-19 https://www.nature.com/articles/s41591-020-0849-9 Research Highlights | 9 April 2020 COVID-19 아동의 임상 및 역학 특성 Clinical and epidemiological characteristics of children with COVID-19 https://www.nature.com/articles/s41591-020-0846-z Research | 9 April 2020 COVID-19 바이러스의 Mpro 구조 및 억제제 발견 Structure of Mpro from COVID-19 virus and discovery of its inhibitors https://www.nature.com/articles/s41586-020-2223-y News | 9 April 2020 미국 실험실에서 수천 개의 코로나바이러스 테스트가 사용되지 않을 예정 COVID-19 시험을 위해 엄청난 노력을 기울인 미국 연구소는 여전히 풀가동되지 않고 있다. 전문가들은 국가 전략의 부재 탓이 크다고 말한다. Thousands of coronavirus tests are going unused in US labs US labs that underwent huge efforts to retool for COVID-19 testing still aren’t operating at full capacity. Experts say the lack of a national strategy is largely to blame. https://www.nature.com/articles/d41586-020-01068-3 Research Highlights | 9 April 2020 SARS-CoV-2의 바이러스학적 평가 Virological assessment of SARS-CoV-2 https://www.nature.com/articles/s41591-020-0848-x Research Highlights | 9 April 2020 SARS-CoV-2의 확산 Spread of SARS-CoV-2 https://www.nature.com/articles/s41591-020-0850-3 Research Highlights | 9 April 2020 기능적 코로나바이러스 항목 평가 Functionally assessing coronavirus entry https://www.nature.com/articles/s41591-020-0847-y News | 8 April 2020 최근 코로나바이러스: CERN 과학자들 COVID-19에 참여 200만 명 이상의 사람들을 감염시키고 10만 명 이상의 목숨을 앗아간 호흡기 질환에 대한 업데이트 Coronavirus latest: CERN scientists join the COVID-19 fight Updates on the respiratory illness that has infected more than two million people and killed more than 100,000. https://www.nature.com/articles/d41586-020-00154-w
Comments and Opinion | 8 April 2020 COVID-19 인도주의적 배경과 과거 전염병에서 배운 교훈 COVID-19 in humanitarian settings and lessons learned from past epidemics https://www.nature.com/articles/s41591-020-0851-2 Editorial | 8 April 2020 인류 테스트 Humanity tested https://www.nature.com/articles/s41551-020-0553-6 News | 8 April 2020 COVID-19 파이프라인 조정 Coordinating the COVID-19 pipeline https://www.nature.com/articles/d41573-020-00068-2 Editorial | 8 April 2020 빠르고 느린 복구 Recovering fast and slow https://www.nature.com/articles/s41560-020-0614-9 Correspondence | 8 April 2020 COVID-19를 치료할 수 있는 클로로퀸 및 하이드록시클로로퀸의 가능성은 전신성 홍반성 루푸스 환자에게 CQ and HCQS 약물 부족에 대한 두려움을 유발 Potential of chloroquine and hydroxychloroquine to treat COVID-19 causes fears of shortages among people with systemic lupus erythematosus https://www.nature.com/articles/s41591-020-0853-0 News | 8 April 2020 COVID-19, 약물 개발 중단 COVID-19 brings drug development to a halt https://www.nature.com/articles/d41573-020-00069-1 Research Highlights | 7 April 2020 코로나바이러스와 암: 우리가 지금까지 알고 있는 것 COVID-19 and cancer: what we know so far https://www.nature.com/articles/s41571-020-0366-2 Correspondence | 7 April 2020 A&E 안과 의사를 대상으로 한 영국 3대 안과병원의 현행 COVID-19 지침에 대한 조사 Survey of ophthalmology practitioners in A&E on current COVID-19 guidance at three Major UK Eye Hospitals https://www.nature.com/articles/s41433-020-0857-5 Research | 7 April 2020 인플루엔자 유사 질환 환자에서 SARS-CoV-2 검출 SARS-CoV-2 detection in patients with influenza-like illness https://www.nature.com/articles/s41564-020-0713-1 Fig. 1: ILI surveillance data from two sentinel hospitals in Wuhan.
a, Number of ILI cases and percentage of outpatients with ILI between 6 October 2019 and 21 January 2020 (2019W40 to 2020W03). The vertical columns scaled on the left y axis report the weekly ILI case numbers and the colour blocks in the columns represent the different age groups of the patients with ILI. The dashed line shows the percentage of outpatients with ILI and is scaled on the right y axis. b, Number of ILI cases that occurred during the winter influenza season of the past three years. c, Percentage of ILI during the winter influenza season of the past three years. b,c, Data from week 40 to week 12 of the following year are presented, except for 2019–2020 as the ILI surveillance was suspended to handle the COVID-19 epidemic. Table 1 Virological test results of ILI surveillance samples collected between 6 October 2019 (2019W40) and 21 January 2020 (2020W03) in Wuhan, China
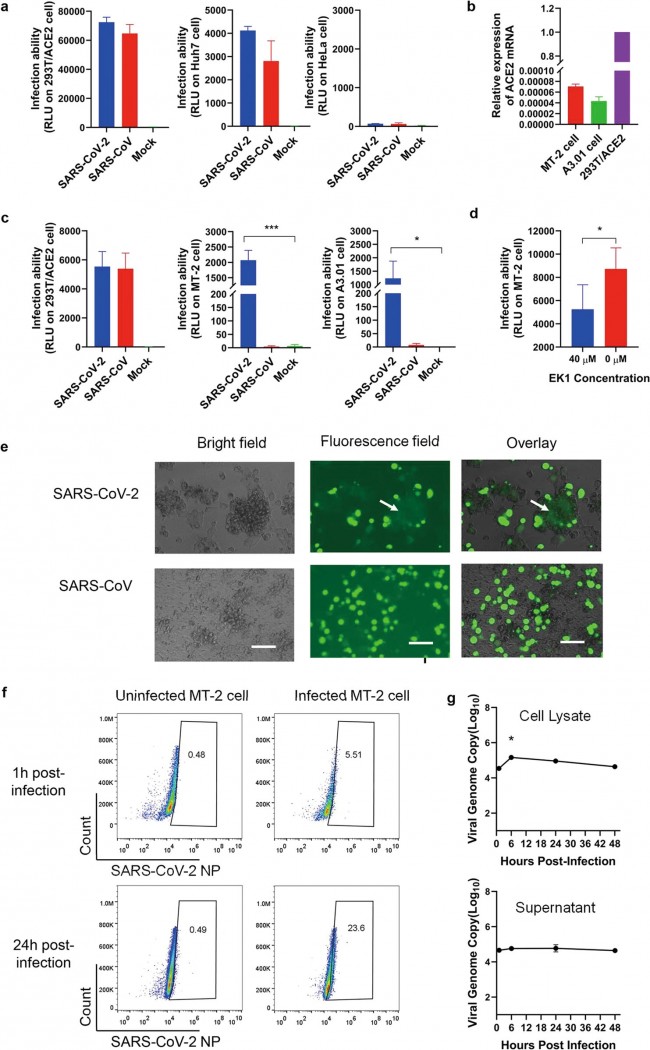
NA, not applicable. Correspondence | 7 April 2020 | OPEN SARS-CoV-2는 스파이크 단백질 매개 막 융합을 통해 T 림프구를 감염시킨다. SARS-CoV-2 infects T lymphocytes through its spike protein-mediated membrane fusion https://www.nature.com/articles/s41423-020-0424-9 Fig. 1
Sensitivity of T lymphocytes to SARS-CoV-2 infection. a Infection of pseudotyped SARS-CoV-2 and SARS-CoV. 293T/ACE2 and Huh7 are permissive cells, while HeLa is a nonpermissive cell line. b Expression of ACE2 mRNA in T cells. 293T/ACE2 cells used as a control. c Infection of pseudotyped SARS-CoV-2 and SARS-CoV on T lymphoid cell lines. d Inhibition of EK1 peptide on pseudotyped SARS-CoV-2 on MT-2 cells. e SARS-CoV-2 S-mediated cell–cell fusion on MT-2 cells. MT-2 cells were cocultured with 293T/SARS-CoV-2/EGFP cells. Cell–cell fusion was photographed under an optical microscope with fluorescence or visible light. Fused cells were indicated with a white arrow. Scale bars 800 μm. f Detection of SARS-CoV-2 NP-positive cells with flow cytometry. MT-2 cells were infected with SARS-CoV-2 at 1TCID50 per cell, respectively. Cells were fixed and permeabilized at 24 and 48 h post infection and immunolabeled for detection of SARS-CoV-2 NP. g Infection of MT-2 cells by SARS-CoV-2 is abortive. Cells were inoculated with SARS-CoV-2 at 1TCID50 per cell and harvested at 1, 6, 24, and 48 h post infection. Cell lysate (above) and supernatant (below) were collected to detect the viral N gene with RT-qPCR. In panels, bars and error bars represent means and standard deviations. Statistical analyses were performed using the unpaired t test. *p < 0.05 Comments and Opinion | 6 April 2020 투석 시 환자의 COVID-19 위험 최소화 Minimizing the risk of COVID-19 among patients on dialysis https://www.nature.com/articles/s41581-020-0280-y Research Highlights | 6 April 2020 COVID-19와 싸우는 것은 T 세포를 소진 Fighting COVID-19 exhausts T cells https://www.nature.com/articles/s41577-020-0304-7 Research Highlights | 6 April 2020 COVID-19 사이토카인 폭풍의 눈 In the eye of the COVID-19 cytokine storm https://www.nature.com/articles/s41577-020-0305-6 Research Highlights | 6 April 2020 COVID-19에서 폐 골수 세포의 조절 장애 Dysregulation of lung myeloid cells in COVID-19 https://www.nature.com/articles/s41577-020-0303-8 Comments and Opinion | 3 April 2020 아프리카의 COVID-19 COVID-19 in Africa https://www.nature.com/articles/s41562-020-0870-5 Comments and Opinion | 3 April 2020 COVID-19 팬데믹 중 레닌-안지오텐신 시스템 억제 논란 Controversies of renin–angiotensin system inhibition during the COVID-19 pandemic https://www.nature.com/articles/s41581-020-0279-4 News | 3 April 2020 COVID-19 연구 개요: 3월 28일부터 4월 3일까지 네이처 의학은 과학이 COVID-19의 팬데믹에 어떻게 대응하고 있는지 자세히 알아보기 위해 이 주의 모든 연구를 요약 COVID-19 Research in Brief: 28 March to 3 April, 2020 Nature Medicine summarizes all the research you need to know this week to keep on top of how science is responding to the COVID-19 pandemic. https://www.nature.com/articles/d41591-020-00008-y Editorial | 3 April 2020 질병 발생 시 개방 Open for outbreaks https://www.nature.com/articles/s41587-020-0499-y News | 3 April 2020 코로나바이러스 임상시험에서 아프리카 국가 누락 새롭고 영향력 있는 연구 컨소시엄이 저소득 국가에서의 임상시험을 가속화하기 위한 입찰에 착수한다. African nations missing from coronavirus trials And a new, influential research consortium launches a bid to accelerate trials in low-income countries. https://www.nature.com/articles/d41586-020-01010-7 Research | 3 April 2020 호흡기 바이러스 배출 및 마스크의 효능 Respiratory virus shedding in exhaled breath and efficacy of face masks https://www.nature.com/articles/s41591-020-0843-2 Comments and Opinion | 2 April 2020 COVID-19 글로벌 류마티스학 연합: 팬데믹에서의 데이터 수집 The COVID-19 Global Rheumatology Alliance: collecting data in a pandemic https://www.nature.com/articles/s41584-020-0418-0 Comments and Opinion | 2 April 2020 암, COVID-19 및 예방 원칙: 글로벌 팬데믹 감염병 중 치료 우선 순위 지정 Cancer, COVID-19 and the precautionary principle: prioritizing treatment during a global pandemic https://www.nature.com/articles/s41571-020-0362-6 News | 2 April 2020 특별 보고서: COVID-19에 대한 전 세계의 반응을 주도하는 시뮬레이션 Special report: The simulations driving the world’s response to COVID-19 How epidemiologists rushed to model the coronavirus pandemic. https://www.nature.com/articles/d41586-020-01003-6 Comments and Opinion | 2 April 2020 코로나바이러스 감염 내분비 및 대사 연관성 Endocrine and metabolic link to coronavirus infection https://www.nature.com/articles/s41574-020-0353-9 News | 2 April 2020 코로나바이러스는 공중에 떠 다니는가? 전문가들은 동의할 수 없다. 세계보건기구는 그 근거가 설득력이 없다고 말하지만, 과학자들은 충분한 데이터를 수집하는 데 수년이 걸리고 생명을 잃을 수도 있다고 경고한다. Is the coronavirus airborne? Experts can’t agree The World Health Organization says the evidence is not compelling, but scientists warn that gathering sufficient data could take years and cost lives. https://www.nature.com/articles/d41586-020-00974-w Comments and Opinion | 2 April 2020 코로나바이러스에 대한 기계 유전자 조절과 노화의 상호작용 Mechano-genomic regulation of coronaviruses and its interplay with ageing https://www.nature.com/articles/s41580-020-0242-z Research | 1 April 2020 COVID-19 입원환자에 대한 바이러스학적 평가 Virological assessment of hospitalized patients with COVID-19 |
































