동향분석
Home > 뉴스브리핑센터 > 동향분석| [KIOM 동향] 육군자탕에서 인지 개선 효과 확인 |
|
육군자탕의 새로운 효능 밝혀, 한의 기반 치매 치료제 개발 기대 한국한의학연구원 (원장 이진용, 이하 한의학연) 한의기술응용센터 고영훈 박사 연구팀 (제1저자 박맑은 박사)이 육군자탕의 신경 보호 효과를 확인하고, 치매 치료제 활용 가능성을 밝혔다. 본 연구 성과는 국제전문학술지인 프론티어스 (Frontiers in Pharmacology, IF=5.98; JCR 상위 20% 이내)에 2022년 10월 26일에 게재됐다. ※ 논문 제목: Yuk-Gunja-Tang attenuates neuronal death and memory impairment via ERK/CREB/BDNF signaling in the hippocampi of experimental Alzheimer's disease model
▲ 육군자탕 육군자탕은 인삼, 백출, 대조, 반하 등으로 구성된 한약 처방으로 기능성 소화불량 등을 치료하기 위해 사용하는 처방으로 알려져 있다. 본 연구에서는 식품의약품안전평가원에서 허가받은 육군자탕을 활용하고, 세포·동물실험을 거쳐 △인지 행동 개선 △신경세포 손상 보호 △신경세포 생장 인자 활성화 등 육군자탕의 새로운 효능을 밝혀냈다.
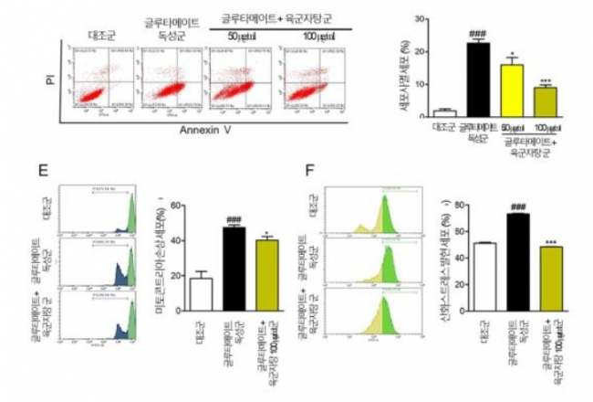
▲ 실험 결과, 글루타메이트 독성 하에서 육군자탕의 처리는 농도 의존적으로 6.7, 13.6% 차이로 해마신경세포 사멸률을 현저히 감소시켰다. 대조군에 비해 글루타메이트 독성군은 미토콘드리아 손상을 29%로 증가하였고, 이에 육군자탕을 처리했을 때 7.3% 차이로 감소시켰다. 또한, 글루타메이트에 의해 73.1%로 증가한 산화스트레스를 육군자탕에 의해 24.8% 차이 정도 현저히 감소함을 확인하였다.
▲ 행동 실험 결과, 새로운 공간/물체를 탐색한 시간과 암실로 들어간 시간이 스코폴라민 유도 쥐에서 각각 65.13%, 81.3%, 9.95초로 나타나며 대조군과 비교하여 감소함을 확인하였다. 스코폴라민 유도 쥐에 육군자탕의 처리는 각각 26.5%, 23.71%, 49.8초 정도로 측정값을 증가시킴을 확인하였다.
▲ 실험 결과, 육군자탕 처리는 글루타메이트 독성군보다 해마 세포 내 ERK, CREB, BDNF의 발현이 증가함을 확인하였다. 특히, ERK 발현은 대조군보다 현저히 증가함을 확인하였다. 또한 스코폴라민 동물 모델에서 육군자탕은 해마 조직 내 ERK 발현량을 증가시킴을 확인하였다. 신경독성을 유도한 쥐의 해마 세포에서 육군자탕의 △세포 보호 △미토콘드리아 기능 손상 방지 △산화스트레스 감소 효과를 확인했고, 인지 저하 동물 모델에서는 △인지 행동 개선 △해마 조직 내 신경세포 보호 △아세틸콜린 시그널 개선 효과를 확인할 수 있었다. 결론적으로 육군자탕이 신경세포의 성장과 생존을 돕는 뇌 유래 신경 영양 인자 (BDNF, Brain Derivated Neurotrophic Factor) 분비 신호를 증가시켜 신경세포를 보호한다는 것을 알아낼 수 있었다. 육군자탕은 이미 안정성이 입증된 한약제제로 이를 이용하면 임상시험 비용을 대폭 줄이고, 한의 기반 치매 치료제 개발의 성공 확률을 높일 수 있을 것으로 기대하고 있다. 연구책임자 고영훈 박사는 "기존 한약제제인 육군자탕의 인지 개선 효과를 밝혀 한약의 약물 재창출 가능성을 제시하고 있다"라며 "앞으로도 한약의 인지 개선에 대한 신효능 발굴로 치매 예방 및 치료에 응용할 수 있는 연구를 지속하겠다"라고 밝혔다. 본 연구는 과학기술정보통신부 산하 한국한의학연구원 주요 사업의 지원을 받아 수행됐다. |








![동향분석-[KIOM 동향]-img-01.png](/comz/DATA/2023/01/08d2216fc37a185_1673426321225964910.png)
![동향분석-[KIOM 동향]-img-02.png](/comz/DATA/2023/01/08d2216fc37a185_16734267434498518174.png)
![동향분석-[KIOM 동향]-img-03.png](https://staff.kmcric.com/comz/DATA/2023/01/08d2216fc37a185_16734264853788430183.png)
![동향분석-[KIOM 동향]-img-04.png](https://staff.kmcric.com/comz/DATA/2023/01/08d2216fc37a185_16734264960692100557.png)